接上一篇:詳解汽車遠程升級(OTA )技術體系(一)
2.2 OTA 云平臺架構及關鍵技術
OTA 云平臺是支撐 OTA 業務正常運行的相關云端系統的集合,既包括實現 OTA 核心功能的 OTA 服務端,也包括了其他關聯系統如企業 IT 管理系統、安全服務端、web 控制臺以及文件服務端。OTA 云平臺業務范圍涉及軟硬件生命周期管理、業務流程整合、軟件遠程分發等軟件更新所有相關業務,是一個軟件升級管理體系(SUMS)。
2.2.1 云平臺架構
基于 OTA 產品業務形態,結合系統組件之間松耦合高內聚的標準,行業內 普遍將云平臺設計為 4 層的分層架構型式,如圖 2-2 所示,包括前端展示層、路由網關層、業務服務層和數據存儲層。前端展示層是系統與用戶交互的 web 應用層,用戶訪問和操作云平臺系統的交互接口;網關路由層包括指令控制層和網關接入層,是云平臺與車端建立通信鏈接以及控制車端流程的通信中間件;業務服務層負責所有 OTA 相關業務邏輯的處理,包括車輛、軟件包管理、策略管理等諸多業務模塊,是 OTA 云平臺的核心;數據存儲層負責 OTA 所有業務相關數據存儲,包括基本的數據庫集群數據緩存和大文件存儲等。
圖 2-2 OTA 云服務框架圖
(1) 前端展示層:前端展示層的劃分,是基于前后端分離開發方式設計的架構分層模式,主要 負責 Web 端用戶交互頁面的功能。核心思想是前端頁面通過調用后端的接口并進行交互,前端專注于交互頁面的開發,業務邏輯由后端負責。對 OTA 云平臺而言,前端展示層可以理解為業務服務層的用戶交互接口,其展示功能與具體業務功能一一對應。
(2) 指令控制層:業務平臺與網關接入層的連通介質,接收來自業務系統指令并將指令發送 至網關可訪問的緩存中,接收來自網關回寫的升級狀態至各業務系統可訪問的消息隊列中。
(3) 網關接入層:針對不同的數據格式及上層需求,接收封裝來自車載終端傳輸的數據,并流向緩存、消息隊列等中間件。
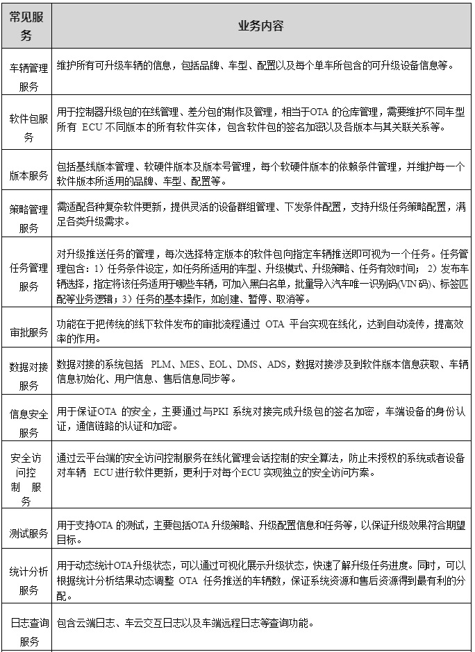
(4)業務服務層:業務服務層是 OTA 服務所有業務及相關流程管理功能在云平臺端的實現, 除了車輛管理服務、軟件包服務、版本服務、策略管理和任務管理 5 個支撐 OTA 的核心功能外,還包括關聯系統審批、數據對接、信息安全服務、測試、統計分析、日志查詢等重要輔助功能。由于不同的企業內部管理存在差異,云平臺所支持的輔助業務可能存在較大差異,常見服務列舉見表 2-4。
表 2-4 常見服務舉例
(5) PKI 系統
公鑰基礎設施(Public Key Infrastructure,PKI):基于公鑰密碼體制實現數字證書的發布、撤銷和管理等功能,并為數字證書用戶提供相應服務的系統。其目的在于創造、管理、分配、使用、存儲以及撤銷數字證書,可以用來保證通信對象的身份真實性、軟件程序的來源真實性和完整性、通信行為的不可否認性等。
PKI 在 OTA 系統中的作用主要在于為相關實體發放數字證書,通過密碼技術保證升級包和升級過程的安全。主要包括車輛證書、設備證書、供應商證書等 的申請和校驗;云端對車端身份認證,車端對云端身份認證;升級包的安全認證等。
(6)外部數據系統
外部數據對接的系統可能包括整車生命周期配置系統(VLCS)、遠程診斷系 統、軟件可售系統及一些其他支撐系統組成。主機廠研發部門需要根據車型的功能規劃確定該車型所對應的軟硬件相關配置。需要進行軟件更新時, 從 VLCS 系統中確定所涉及的車型和影響的功能范圍,并依據確定好的范圍, 從物料信息管理系統(BOM)中申請軟件物料號作為版本控制依據, 供應商軟件釋放后經由產品生命周期管理系統(PLM)系統通過驗證審批后流轉到 OTA 服務端供升級使用使用。OTA 服務端管理設備中初始的車輛信息,可通過對接 MES 在車輛下線檢驗合格后將新生產車輛自動注冊到 OTA 云平臺,所有升級目標車輛應保證是已 注冊車輛。除此之外,根據實際需要還可能會從汽車經銷商管理系統(DMS)系 統獲取經銷商及售后服務站點信息,售后系統通常也需要與 OTA 系統關聯以同步最新版本信息以及線下配置更改信息等。
另外, OTA 系統在升級前可通過遠程診斷系統獲得最新的 ECU 配置信息及 狀態信息,并且當遠程診斷系統發現問題后,可以通過 OTA 系統下發經過測試驗證的補丁包來修復。對于一些有運營需求的主機廠來說,通過 OTA 系統配合軟件可售系統,可以實現軟件付費升級、功能付費使用等后向運營,真正實現“千車千面”、“用戶定義汽車”。
(7)數據存儲層
數據存儲層包括數據庫集群、緩存和存儲節點,分別用于存儲 OTA 云平臺 不同類型的數據。其中,數據庫集群,主要用于存儲車輛信息版本信息等關系型數據;緩存,為了解決數據庫性能瓶頸問題,可以通過多架設一層緩存層來減少對數據庫的直接訪問;存儲節點,針對較大的升級包、配置文件等需要提供車端下載的文件,通常可以存儲在分布式存儲節點上。
2.2.2 關鍵技術
(1)安全技術
OTA 服務端以及企業 IT 管理系統、安全服務端、web 控制臺、文件服務端 等關聯系統,會面臨傳統云平臺的所有安全威脅。為保證 OTA 升級的安全性,常用安全技術如表 2-5 所示。
表 2-5 OTA 云平臺常用安全技術

(2) OTA 技術
OTA 系統常用升級技術如表 2-6 所示。
表 2-6 OTA 云平臺常用升級技術
轉自汽車電子與軟件


